第三代试管:基因筛查宝宝健康
每个家庭都怀揣着迎接健康宝宝的美好憧憬,然而,遗传疾病却如影随形,给一些家庭带来了痛苦与困扰,甚至导致流产的悲剧。对于那些本身就背负遗传病史的夫妻,生育健康宝宝之路仿若布满荆棘。而此时,第三代试管婴儿技术宛如一盏明灯,照亮了他们的希望之路。
第三代试管婴儿技术,即 PGD,它的神奇之处在于胚胎移植前的基因筛查环节。就如同给胚胎们安排了一场严格的 “健康选拔赛”,能够精准地甄别出那些没有遗传疾病的优质胚胎,从而大幅提升生育健康宝宝的概率。

如今的 PGD 技术已经达到了相当高的水准,它的 “火眼金睛” 不仅能够洞察染色体异常、染色体易位等状况,还能对近百种遗传性疾病进行有效预防。形象地说,PGD 就像是为胚胎精心打造的全方位基因体检套餐,只有通过重重考验、健康达标的胚胎,才有资格进入妈妈温暖的子宫,开启生命的奇妙旅程。
但我们也要清楚地认识到,PGD 并非无所不能的 “神技”,它只能在一定程度上降低遗传疾病的风险。并且,这项技术对操作环境和人员要求极高,必须在专业的医疗机构,由经验丰富的医生操刀才能确保其准确性与安全性。
在 PGD 的操作过程中,有一个关键步骤 —— 植入前基因诊断。医生会以极其轻柔的手法从每个胚胎中提取少量细胞,就像是在为胚胎宝宝进行一次细致入微的健康检查,检测其 XY 染色体,深度剖析染色体的各项指标,只为筛选出最健康的胚胎。值得一提的是,虽然有人会借助这项技术尝试怀上龙凤胎,但我们不能忘记,PGD 的核心使命始终是保障胚胎在植入子宫前远离遗传疾病的困扰。
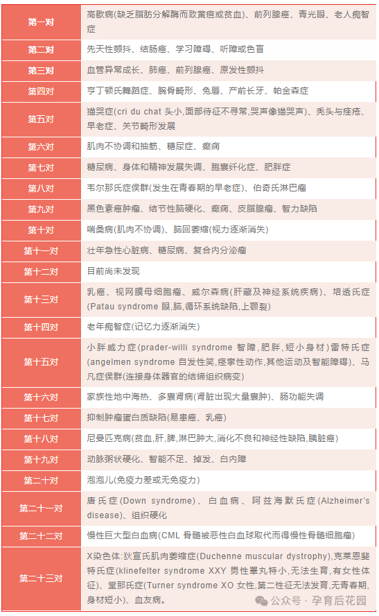
你可知道,我们每个人体内都可能潜藏着 5 - 6 个隐性的致病基因,它们就像一颗颗隐藏的 “定时炸弹”,随时可能遗传给我们的孩子。但倘若能在胚胎植入子宫前借助 PGD 技术进行全面检查,那么宝宝健康出生的几率将会得到显著提升。
尽管在我们的想象中,这一过程似乎并不复杂,但实际上,它涉及到极为复杂的技术流程与专业知识。世界上遗传病种类繁多,多达四千余种,而令人欣慰的是,我们的第三代试管婴儿技术已经能够对其中的 73 种进行精准的筛查与检测。这无疑为未来的宝宝们奠定了更为坚实、健康的人生起点。
如果您正被遗传疾病的阴影所笼罩,或者您正在规划生育大计,那么不妨深入了解第三代试管婴儿技术。它或许能为您的家庭带来新的希望,让您的宝宝在健康的轨道上茁壮成长。毕竟,生育宝宝的最佳时机,就是当下。


